本文へジャンプしますcorner大阪市労働組合連合会
更新履歴主張・見解政策提言市労連とはごあいさつ市労連のはじまり組織体制お問い合わせ先用語集リンク集HOME

更新日:2026年1月16日

2025年賃金確定・年末一時金闘争 第3回対市団体交渉

保育士給料表及び昇格基準が改正
一定の到達点として市側回答及び提案を基本了解

 市労連は、2025年の「賃金確定・年末一時金闘争」について、1月8日(木)午後5時30分から三役・常任合同会議、午後6時00分から闘争委員会を開催し、2025年賃金確定・年末一時金問題について協議を行い、1月14日(水)午後4時30分から第3回対市団体交渉を行った。

 給与改定及び一時金については、11月7日の第2回団体交渉ですでに確認していることから、今回は、それ以外の勤務労働条件を中心とする確定要求項目に対する市側回答が示された。

 保育士の給与水準に関わっては、公立保育所の運営体制の見直しに伴い、「保育士給料表及び昇格基準の改正について」の提案があった。人事委員会より、今の社会状況を踏まえた保育所の運営体制の構築について言及があったことから、保育所所長を課長代理級(5級)へ格上げするとともに、副所長(4級)を新設するとし、それに伴い期末・勤勉手当の職務段階別加算等についても改正するとした。また、昇格基準について、3級への昇格に必要な在級年数を5年から3年に改正するなどとした。市労連としてこの間指摘をしてきた、公立保育所に求められている役割やその職の重要性等について、一定程度考慮された内容であるとの認識を示したうえで、運営体制の変更により長時間労働を生じさせることのないよう、現場実態に沿った保育所運営を図るよう求めた。

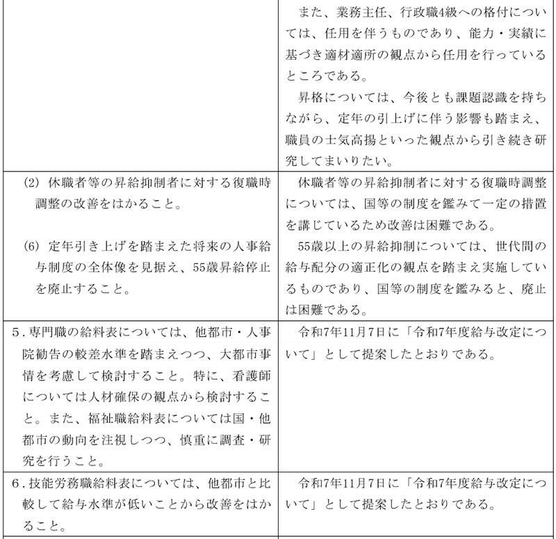
 55歳昇給停止の課題については、近年、大阪市に採用される年齢層の幅広さや職種変更・事務転任等により年功的な給与上昇とならない組合員が多く、一律的な昇給抑制は公正性に欠ける点などを指摘したが、市側は、国や他都市との均衡や世代間の給与配分の適正化を理由に廃止には至らなかった。

 市労連として、これまで求めてきた経過からすると満足できる内容とは言い難いが、2025年賃金確定闘争における一定の到達点として市側回答を基本了解し、今後、必要な協議に関しては市側の誠意ある対応を求め団体交渉を終了した。

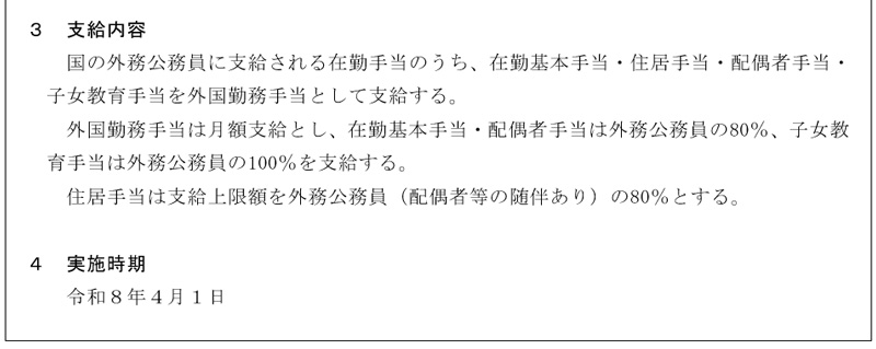
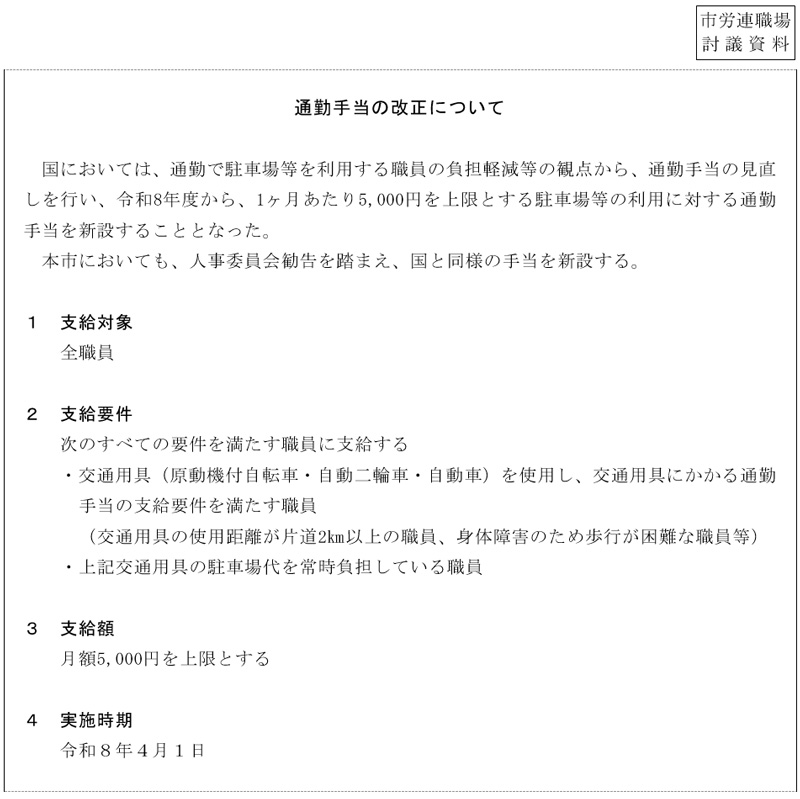
 さらに、「通勤手当の新設」及び「特殊勤務手当の改正」について、1月16日(金)午後5時00分から第4回小委員会交渉を行った。通勤手当の新設については、1か月あたり5,000円を上限とした駐車場等の利用に対する手当を新設するとした。また、海外への研修派遣職員に対して、海外勤務の特殊性を考慮するとともに、現地実態を踏まえ外国勤務手当を設置するとした。市労連は、自転車での駐輪場利用者については対象外となっていることから、今後の他都市状況や国の動向を注視するとともに、自転車も対象となるよう検討を求めた。また、対象者に対しての周知や支給時期について、速やかな対応を求め交渉を終了した。

総務局長 賃金確定要求のうち、給与改定に関わる項目については、11月7日に提案をさせていただき、合意をいただいたところである。

 以降、その他の要求項目については、引き続き協議をしてきたところであるが、本日はこれまでの協議内容を踏まえ、「賃金確定要求」に対する回答を行いたいのでよろしくお願いする。

 内容については各課長から説明する。

給与課長 それでは、回答内容について、今年度の回答のポイントとなる項目について抜粋して説明させていただく。なお、要求内容の読み上げは省略させていただき、複数課にまたがる項目についてはまとめて回答を行うのでよろしくお願いする。

 要求項目1番などの給料表の関係については、11月7日に提案したとおりである。

 2番の諸手当についてであるが、宿日直手当については、本市人事委員会の勧告内容に基づき、別紙のとおり改定する。

 4番(6)の55歳昇給停止についてであるが、55歳以上の昇給抑制については、世代間の給与配分の適正化の観点を踏まえ実施しているものであり、国等の制度を鑑みると、廃止は困難である。

 7番の保育士の給与水準については、公立保育所における運営体制の見直しに伴う、別紙「保育士給料表及び昇格基準等の改正について」のとおり改正する。

 10番の昇給・昇格条件の改善等を含めた人事給与制度の構築についてであるが、令和2年度からは、技能労務職2級への昇格条件の改善として、業務主任を補佐する役割等を担う2級班員を必要に応じて設置しているが、令和8年度から昇格選考要件を改正する予定である。行政職3級相当級への昇格では、令和5年度から人事委員会の選考試験において、事務職員、技術職員で実務能力、職場への貢献をより重視した区分での試験が行われるなど、最高号給に滞留する職員のモチベーションの維持向上につながる取組みを実施しているところである。また、給料表については、本市人事委員会の意見を踏まえ、令和6年4月1日に号給を増設している。

総務局長 以上、私どもとしての精一杯の回答であるので、よろしくお願いする。

組合 市労連は、10月10日の第1回団体交渉の申し入れ以降、組合員の賃金・勤務労働条件改善に向け、事務折衝・小委員会交渉を精力的に積み重ねてきた。

 月例給及び一時金に関しては、11月7日の第2回団体交渉ですでに確認しており、本日は「2025年賃金確定要求」に関する残る課題について、この間の交渉・協議を踏まえた大阪市の回答が示されたところであるが、改めて市労連としての考えを申し上げる。

 まず、人事・給与制度については、2012年の給与制度改革以降、多くの組合員が昇給・昇格もできずに各級の最高号給の適用を長年受けている。市労連として、現行の給与水準を回復させた上で、組合員の執務意欲向上につながるよう、昇給・昇格条件の改善を含めた人事・給与制度の構築を求めてきたところである。一昨年の4月より号給を増設することとなったが、すでに最高号給に到達している組合員も存在し、今後も増加することが想定されることから、一時的な対策であったことは明らかである。市労連としては、昇給・昇格条件の改善も含めた人事・給与制度について、早急に構築するべきと認識するところであり、改めて大阪市としての考え方を示されたい。

 また、55歳昇給停止の課題については、定年の引上げに伴い、10年間の昇給が抑制されることとなり、高齢層職員のモチベーションの低下は必至である。さらに、役職定年制により、60歳以降は管理監督職以外の職となることから、大阪市全体はもとより、とりわけ組合員層における高齢層職員の占める割合が増加し、今後はさらに多くの職員が対象となる。こうしたことは、高齢期の働き方にも影響することから、引き続き55歳昇給停止の廃止を強く求めるとともに、これらに対する大阪市としての認識を示されたい。

 人事評価については、市労連として、この間、公平・公正な人材育成のための評価制度となるよう求めてきたところである。人事評価結果の給与反映については、この間の交渉において、生涯賃金への影響を考慮した改正や絶対評価点と相対評価区分の不整合が解消される改正が行われてきた。こうした制度改善については、市労連が長年指摘してきたことからすると当然のことと認識している。また、制度導入以降における、不整合による生涯賃金への影響は解消されていないことを改めて指摘しておく。その上で、市労連としては、引き続き相対評価そのものが公務に馴染む制度ではないという認識であり、相対評価の給与反映については廃止を求める立場であることを改めて表明しておく。

 保育士の労働条件については、2015年以降、給与水準が引き下げられ、職員のモチベーションが低下していることから、この間、市労連として、人材確保の観点も含め保育士の処遇改善を求めてきた。こうした状況の中、昨年の大阪市人事委員会からの意見に基づき、大阪市より「保育士給料表及び昇格基準等の改正について」の提案があった。提案された内容は、市労連としてこの間指摘をしてきた、公立保育所に求められている役割やその職の重要性等について、一定程度考慮された内容であると認識しているが、運営体制の変更により長時間労働を生じさせることのないよう、現場実態に沿った保育所運営を図るよう併せて求めておく。

 教職員については、この間の講師不足により、学校園現場では大きな支障が生じている。

 教育委員会は、講師不足の解消に向けて大阪市独自の「特別専科教諭」を採用するなど一定評価はするものの、今年度においても講師不足は解消されていない。子どもの教育・保育を保障するためにも更なる改善を求めておく。

 長時間勤務については、時間外勤務状況は減少傾向にあるとしているが、持ち帰り仕事の量や時間の把握が不十分である。正確な業務量の把握とともに、定数の増も含めて早急な改善を求めておく。

 給与制度については、これまでも初任給水準の引き上げ等が、教員の執務意欲の向上や優秀な人材確保につながっているかどうかの精確な検証を求めてきたが、いまだ回答がなされていない。

 2018年度より新たに導入された人事評価制度については、人材育成と執務意欲の向上を目的としていることに合致しているかについて、引き続き、教職員へのアンケート実施等による検証を行うよう求めておく。

 賃金をはじめ、勤務・労働条件を維持向上させることが、教職員の士気高揚につながり、ひいては、すべての子どもに、より一層きめ細かな教育・保育が受けられることから、大阪府からの権限移譲により引き下げられた労働条件の残る課題の解決も含めて、引き続き誠意をもって協議を行うよう求めておく。

 災害時における対応については、「災害対応における基本的な考え方」として原則的な取り扱いが示されているが、所属ごとでの取り扱いの相違など、課題が生じた場合には改めて整理に向けた対応を求めておく。

 課長代理級の課題については、この間、職務職責を明確にするとともに、それに見合った処遇の改善を求めてきた。特に、研究職の課長代理級に関しては、非管理職となると同時に、下位級の給料表に移行させられたことから、新たな給料表の作成も含めて処遇改善を求めてきたところである。研究職については、府市統合による独立行政法人化に伴って課長代理級の新たな給料表も作成されている。こうした状況を踏まえるならば市側回答については極めて不満と言わざるを得ない。今後も研究職における課長代理級はもとより、課長代理級全般にわたる処遇改善に向けて、引き続きの協議を行うよう求めておく。

 超過勤務時間の縮減については、2019年4月より超過勤務命令の上限が規則で定められたところであり、現在その規則に沿って運用されていると認識している。総務局として、恒常的に発生している長時間勤務の是正や賃金不払残業の発生防止に向けた対応とともに、適切な勤務時間管理はもとより、業務執行体制の構築も含め、引き続き年間総労働時間の縮減を求めておく。

 傷病手当金附加金の廃止に伴い、休職期間中における6か月の無収入期間の解消については、具体的な回答が示されていない。職員に無収入の期間を生じさせないよう、使用者の責務として、引き続きの対応を検討するよう求めておく。

 ハラスメントの課題については、職場の人間関係なども含めさまざまな要因があることから、迅速かつ慎重な対応が必要である。職場におけるあらゆるハラスメントを無くすべきであるとの認識のもと、所属任せにせず、大阪市総体として取り組み、働きやすい職場環境の実現に向けたさらなる改善を求めておく。

 職業生活と家庭生活の両立支援に関わって、市労連として、この間、職場環境の整備をはかるとともに、必要に応じて制度改善を行うよう求めてきたところである。これまでフレックスタイム制の導入など、多様で柔軟な働き方が可能となる制度改善が行われてきたところであるが、引き続き、職場状況等を十分に把握するとともに、誰もが取得しやすい職場環境づくりに取り組むよう求めておく。

 休暇制度に関わって、昨年改正された、子の看護等休暇の取得要件の拡大については、一定評価するものの、入学式や卒業式などの式典に限定されていることから、その他の学校行事への利用については、他都市状況等を十分に把握するとともに、両立支援を目的とする休暇制度等の充実・改善を求めておく。また、男性の育児休業等の取得促進も含め、引き続き、妊娠・出産・育児等にかかる休暇等の制度構築はもとより、だれもが安心して出産・子育てができる職場環境づくりに取り組むよう求めておく。

 また、災害時の退勤時における特別休暇や勤務体制のあり方ついては、具体的な回答が示されていないことから、継続協議としての対応を求めておく。

 業務上の交通事故について、失職に関する分限の基準に特例を設けることは困難との回答であるが、現在、公務の遂行が複雑化、高度化する中において、残念にも組合員が過って事故に関わる事態になることは否定できず、とりわけ、業務上であるが故に、その事故の状況なども考慮した上での対応も必要と認識するところである。政令市においては、20市中、18市が特例を制定しており、他の自治体においては、失職特例を適用し失職を回避した事例も存在することから、大阪市としても優秀な人材を失うことのないよう、引き続き、積極的に検討するよう強く要請しておく。

 以上、大阪市の回答に対して、市労連としての思いを述べた。改めて大阪市の認識を示すよう求める。

総務局長 委員長から様々な指摘をいただいたのでお答えしたい。

 まず、昇給・昇格条件の改善も含めた人事・給与制度の構築については、この間の交渉において、最高号給付近の滞留の解消などを要求いただいているところである。この点に関して、令和2年度から、技能職員が従事する職域において、業務主任を補佐する役割等を担う2級班員を必要に応じて設置しているが、令和8年度から昇格選考要件を改正する予定である。

 行政職3級相当級への昇格では、令和5年度より人事委員会の選考試験において、事務職員、技術職員で実務能力、職場への貢献をより重視した区分での試験が行われるなど、最高号給に滞留する職員の執務意欲の維持向上につながる取組みを実施しているところである。

 また、給料表については、本市人事委員会の意見を踏まえ、最高号給滞留者の執務意欲の維持向上という点も考慮し、令和6年4月1日に号給を増設している。

 55歳以上の昇給抑制については、世代間の給与配分の適正化を趣旨としており、国の50歳台後半層における官民の給与差の状況を踏まえた昇給抑制の取扱いに準じて、また、国からの要請を受けて実施しているところである。国、他都市と均衡した制度となっていることから、今後も、国、他都市の動向や定年引上げに係る人事院の検討状況を注視してまいりたい。

 その他にもこの間、交渉を重ねてきたものの決着に至らなかった項目がある。これらについても引き続き協議に応じてまいりたい。

組合 総務局長より、市労連の指摘に対する認識が示された。組合員の勤務労働条件にかかわる課題は、確定闘争だけではなく通年的に継続して協議を行うべきであり、市側の誠意ある対応がなければ解決できるものではない。

 また、大阪市の採用試験への申込者数が減少している状況の中、より良い人材を確保するためには、魅力ある人事給与制度や労働条件、福利厚生事業の充実が必要と認識するところであり、大阪市が使用者としての責務を果たすよう、市労連としては、本日の団体交渉において、これまで交渉で明らかになった課題の解決に向け臨んでいる。

 昇給・昇格条件の改善を含む人事・給与制度について、大阪市の考え方が示された。繰り返しになるが、すでに最高号給に達している組合員も存在し、今後増加することが想定されることから、号給増設は一時的な対策であったことは明らかであり、早急に検討や対策が必要と認識している。市労連としては、組合員の勤務意欲向上につながるよう、昇給・昇格条件の改善等も含め、あらゆる観点から人事・給与制度の構築を行うよう要請しておく。

 55歳昇給停止の課題について、世代間の給与配分の適正化の観点や国からの要請を受けて実施しているとの考え方が改めて示された。しかしながら、現在、採用される年齢層も幅広く、また、大阪市独自の施策による、職種変更や転任等により年功的な給与上昇とはならない組合員も多いことから、年齢に応じて一律的に昇給を抑制する世代間での給与配分は公平性に欠けるといわざるを得ない。改めて55歳昇給停止の廃止を強く求めておく。

 なお、継続協議として扱うこととした課題に関しては、改めて真摯な姿勢と誠意ある対応を要請しておく。

 その上で、本日示された市側回答については、これまで市労連が求めてきた経過からすると満足のできる内容とは言い難いが、2025年賃金確定闘争における一定の到達点として市側回答を基本了解し、各単組の機関判断を行った上で改めて回答する。

以 上

※以下、表をクリックすると拡大します。

市労連職場討議資料

市労連職場討議資料

市労連職場討議資料

市労連職場討議資料

市労連職場討議資料

 

copyright 2005- 大阪市労働組合連合会